csc
вычисляет поэлементно косеканс аргумента
Синтаксис
y = csc(x)
Аргументы
- x
вещественный или комплексный массив.
- y
вещественный или комплексный массив тех же размеров, что и
x.
Описание
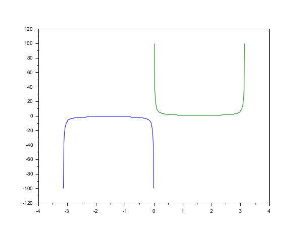
Поэлементно вычисляет косеканс аргумента. Косеканс - это периодическая
функция, определяемая как 1/sin(x).
Для вещественных данных результаты вещественны и
лежат на интервале ]-∞,-1] ∪ [1,∞[.
Образец

Смотрите также
| Report an issue | ||
| << coth | Тригонометрия | cscd >> |