asind
арксинус, результаты в градусах
Синтаксис
t=asind(x)
Аргументы
- x
вещественный вектор или матрица. Элементы должны быть на интервале
[-1 1].- t
вещественный вектор/матрица с теми же размерами, что и
x.
Описание
Элементы t являются арксинусом соответствующих элементов
x. Область определения [-1 1]. Результаты
в пределах [-90 90].
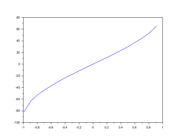
Образец

| Report an issue | ||
| << asin | Тригонометрия | asinh >> |