asecd
вычисляет поэлементно арксеканс аргумента, результаты в градусах.
Синтаксис
y = asecd(x)
Аргументы
- x
вещественный или комплексный массив.
- y
вещественный или комплексный массив.
Описание
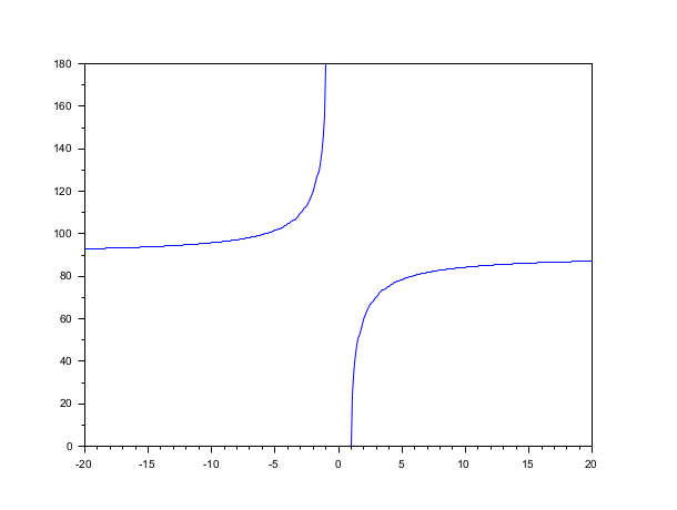
Вычисляет поэлементно арксеканс аргумента, результаты в градусах. Для вещественных входных данных с абсолютным значением больше 1 результаты вещественные и в диапазоне [-90 90].
asecd(x) равен
asec(x)*180/%pi.
Образец

Смотрите также
Сcылки
- Kahan, W., "Branch cuts for complex elementary functions, or, Much ado about nothing's sign bit", Proceedings of the joing IMA/SIAM conference on The State of the Art in Numerical Analysis, University of Birmingham, A. Iserles and M.J.D. Powell, eds, Clarendon Press, Oxford, 1987, 165-210.
| Report an issue | ||
| << asec | Тригонометрия | asech >> |