csc
引数のコセカント(余割)を要素毎に計算する.
呼出し手順
y = csc(x)
引数
- x
実数または複素数の配列.
- y
xと同じ次元の実数または複素数の配列.
説明
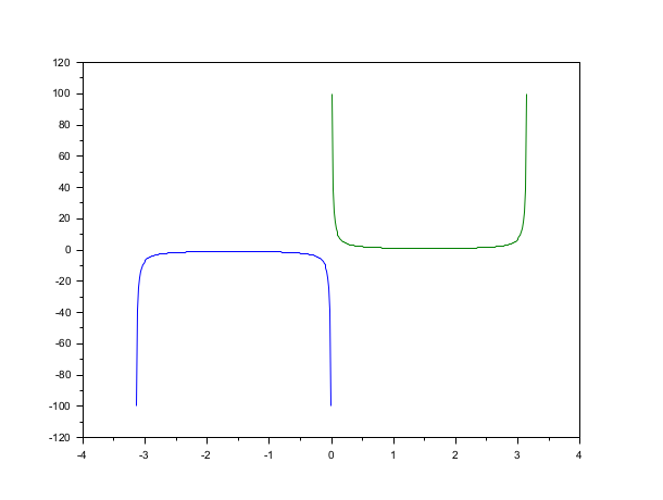
引数の要素毎のコセカント(余割)を計算します.
コセカント(余割)は 1/sin(x)で定義される周期関数です.
実数のデータの場合,結果は
]-∞ -1] ∪ [1 ∞[の範囲の実数となります.
サンプル

参照
| Report an issue | ||
| << coth | Trigonometry | cscd >> |