acos
要素毎の逆余弦(rad)
呼び出し手順
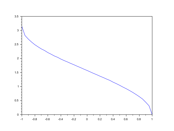
t = acos(x)
引数
- x
実数または複素数のベクトルまたは行列
- t
実数または複素数のベクトルまたは行列
説明
tの要素は,
xの対応するエントリの逆余弦となります.
定義域は[-1, 1]となります.
サンプル

例
x=[1,%i,-1,-%i] cos(acos(x))
| Report an issue | ||
| << Conversions | Trigonometry | acosd >> |
要素毎の逆余弦(rad)
t = acos(x)
実数または複素数のベクトルまたは行列
実数または複素数のベクトルまたは行列
tの要素は,
xの対応するエントリの逆余弦となります.
定義域は[-1, 1]となります.

x=[1,%i,-1,-%i] cos(acos(x))
| Report an issue | ||
| << Conversions | Trigonometry | acosd >> |