csc
сomputes the element-wise cosecant of the argument
Syntax
y = csc(x)
Arguments
- x
a real or complex array.
- y
a real or complex array with same dimensions as
x.
Description
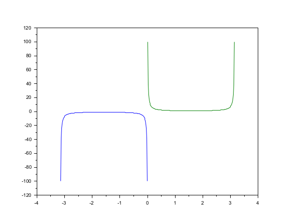
Computes the element-wise cosecant of the argument. The cosecant is
a periodic function defined as 1/sin(x).
For real data the results are real and in ]-∞,-1] ∪ [1,∞[.
Sample

See also
| Report an issue | ||
| << coth | Trigonometry | cscd >> |