frmag
FIRおよびIIRフィルタの振幅
呼び出し手順
[xm,fr]=frmag(sys,npts) [xm,fr]=frmag(num,den,npts)
引数
- sys
1入力,1出力離散伝達関数,または多項式または 多項式係数のベクトル,フィルタ.
- num
多項式または多項式係数のベクトル, フィルタの分子.
- den
多項式または多項式係数のベクトル, フィルタの分母(デフォルト値は1).
- npts
整数, 周波数応答の点数.
- xm
点
frにおける周波数応答の振幅のベクトル.- fr
振幅を評価する正規化周波数範囲における点.
説明
FIRおよびIIRフィルタの周波数応答の振幅を計算します. フィルタは1または2個の係数のベクトル, 1また2つの多項式,または離散伝達関数の出力 で記述することができます.
周波数刻みは
fr=linspace(0,1/2,npts)で指定されます.
例
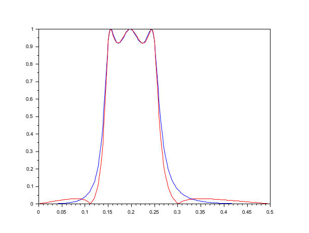
hz=iir(3,'bp','cheb1',[.15 .25],[.08 .03]); [hzm,fr]=frmag(hz,256); plot(fr,hzm) hz=iir(3,'bp','ellip',[.15 .25],[.08 .03]); [hzm,fr]=frmag(hz,256); plot(fr,hzm,'r')

参照
| Report an issue | ||
| << find_freq | Filters | fsfirlin >> |