Scilab Website | Contribute with GitLab | Scilab Community | ATOMS toolboxes
Scilab Online Help
2026.0.1 - English


frmag

magnitude of FIR and IIR filters

Syntax

[xm,fr]=frmag(sys,npts)
[xm,fr]=frmag(num,den,npts)

Arguments

sys

a single input, single output discrete transfer function, or a polynomial or the vector of polynomial coefficients, the filter.

num

a polynomial or the vector of polynomial coefficients, the numerator of the filter

den

a polynomial or the vector of polynomial coefficients, the denominator of the filter (the default value is 1).

npts

integer, the number of points in frequency response.

xm

vector of magnitude of frequency response at the points fr.

fr

points in the normalized frequency domain where magnitude is evaluated.

Description

calculates the magnitude of the frequency responses of FIR and IIR filters. The filter description can be one or two vectors of coefficients, one or two polynomials, or a single output discrete transfer function.

the frequency discretization is given by fr=linspace(0,1/2,npts).

Examples

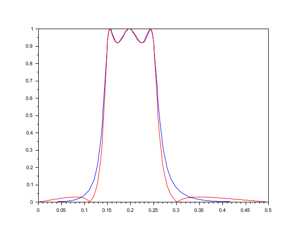
hz=iir(3,'bp','cheb1',[.15 .25],[.08 .03]);
[hzm,fr]=frmag(hz,256);
plot(fr,hzm)
hz=iir(3,'bp','ellip',[.15 .25],[.08 .03]);
[hzm,fr]=frmag(hz,256);
plot(fr,hzm,'r')

See also

  • iir — iir digital filter
  • eqfir — minimax approximation of FIR filter
  • repfreq — frequency response
  • calfrq — frequency response discretization
  • phasemag — phase and magnitude computation
Report an issue
<< find_freq Filters fsfirlin >>

Copyright (c) 2022-2026 (Dassault Systèmes S.E.)
Copyright (c) 2017-2022 (ESI Group)
Copyright (c) 2011-2017 (Scilab Enterprises)
Copyright (c) 1989-2012 (INRIA)
Copyright (c) 1989-2007 (ENPC)
with contributors
Last updated:
Wed Feb 04 15:57:05 CET 2026