frmag
magnitude of FIR and IIR filters
Syntax
[xm,fr]=frmag(sys,npts) [xm,fr]=frmag(num,den,npts)
Arguments
- sys
a single input, single output discrete transfer function, or a polynomial or the vector of polynomial coefficients, the filter.
- num
a polynomial or the vector of polynomial coefficients, the numerator of the filter
- den
a polynomial or the vector of polynomial coefficients, the denominator of the filter (the default value is 1).
- npts
integer, the number of points in frequency response.
- xm
vector of magnitude of frequency response at the points
fr.- fr
points in the normalized frequency domain where magnitude is evaluated.
Description
calculates the magnitude of the frequency responses of FIR and IIR filters. The filter description can be one or two vectors of coefficients, one or two polynomials, or a single output discrete transfer function.
the frequency discretization is given by
fr=linspace(0,1/2,npts).
Examples
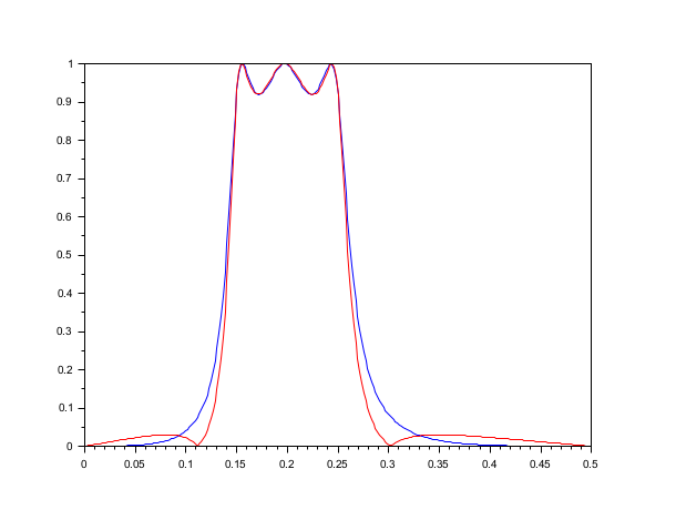
hz=iir(3,'bp','cheb1',[.15 .25],[.08 .03]); [hzm,fr]=frmag(hz,256); plot(fr,hzm) hz=iir(3,'bp','ellip',[.15 .25],[.08 .03]); [hzm,fr]=frmag(hz,256); plot(fr,hzm,'r')

See also
| Report an issue | ||
| << find_freq | Filters | fsfirlin >> |