group
デジタルフィルタの群遅延
呼び出し手順
[tg [,fr]] = group(npts, H) (SISO伝達関数を指定してコール) [tg [,fr]] = group(npts, C) (伝達関数, カスケードした2次表現のベクトルを指定してコール) [tg [,fr]] = group(npts, F) (FIRフィルタ係数のベクトルを指定してコール) [tg [,fr]] = group(npts, a1i, a2i, b1i, b2i) (4要素ベクトル, カスケードした2次Deczky表現を指定してコール)
引数
- npts
整数 : 群遅延の計算を行う点の数
- a1i
この変数はフィルタの伝達関数で,係数, 多項式, 有理多項式, またはカスケード 多項式形式で指定します(下記参照).
- a2i
多項式係数形式の場合,これは係数のベクトルです
- b1i
多項式係数形式の場合,これは係数のベクトルです
- b2i
多項式係数形式の場合,これは係数のベクトルです
- tg
グリッドfrで評価された群遅延の値
- fr
群遅延が評価される周波数の値のグリッド
説明
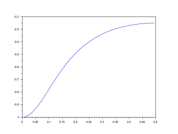
伝達関数h(z)のデジタルフィルタの群遅延を計算します.
フィルタの仕様は,係数形式,多項式形式,有理多項式形式, カスケード多項式形式,または多項式係数形式とすることが できます.
多項式係数形式の場合,伝達関数は以下の式で定式化されます.
h(z)=prod(a1i+a2i*z+z**2)/prod(b1i+b2i*z+z^2)
例
s = poly(0, "s"); h_cont = syslin("c", 1/(s-10)); h = ss2tf(cls2dls(tf2ss(h_cont), 0.1)); [tg, fr] = group(100, h); plot(fr, tg)

| Report an issue | ||
| << fsfirlin | Filters | hilbert >> |