xarcs
楕円の集合の一部を描画する
呼び出し手順
xarcs(arcs,[style]) h = xarcs(...)
引数
- arcs
楕円を記述する大きさ (6,n) の行列.
- style
使用するスタイルを指定する大きさnの行ベクトル.
- h
このオプションの出力には、作成された Arc エンティティへのハンドルが含まれます。
hを使用してプロパティを変更します。 プロパティのリストについては、arc_properties を参照してください。
説明
xarcs は,
arcsにより記述された楕円の集合の一部を描画します:
arcs=[x y w h a1 a2;x y w h a1 a2;...]'
ただし, 各楕円は6個のパラメータ
(x,y,w,h,a1,a2) (xarc参照)で
定義されます.
x, y, w, hパラメータはユーザ座標で指定されます.
style(i) はi番の楕円を描画する
際に使用される色を指定します.
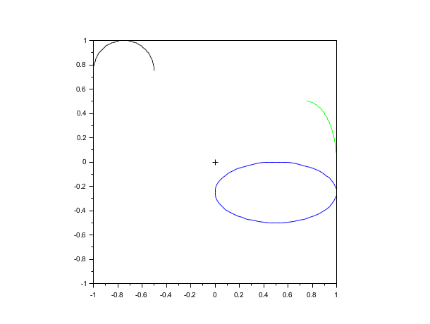
例
plot2d(0,0,-1,"031"," ",[-1,-1,1,1]) arcs=[-1.0 0.0 0.5; // 左上 x 1.0 0.0 0.5; // 左上 y 0.5 1.0 0.5; // 幅 0.5 0.5 1.0; // 高さ 0.0 0.0 0.0; // 角度 1 180*64 360*64 90*64]; // 角度 2 xarcs(arcs,[1,2,3])

History
| バージョン | 記述 |
| 2025.0.0 | Function returns the created handle(s). |
| Report an issue | ||
| << xarc | geometric_shapes | xarrows >> |