xarcs
dessine des arcs d'ellipses
Séquence d'appel
xarcs(arcs,[style]) hdl = xarcs(...)
Paramètres
- arcs
matrice de taille (6,n) décrivant les ellipses.
- style
vecteur ligne de taille n donnant les couleurs à utiliser
- hdl
Argument de sortie dans lequel est renvoyé le handle de l'objet graphique de type
Arccréé par la fonction. Il peut être utilisé pour modifier ses propriétés (voir arc_properties).
Description
xarcs dessine des arcs d'un ensemble d'ellipses décrites par arcs :
arcs=[x y w h a1 a2;x y w h a1 a2;...]' où chaque ellipse est définie
par les 6 paramètres (x,y,w,h,a1,a2) (voir xarc).
Les paramètres x, y, w, h sont spécifiés en coordonnées utilisateur.
style(i) donne la couleur utilisée pour dessiner l'ellipse i.
Exemples
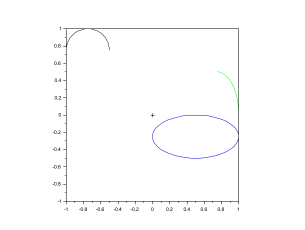
plot2d(0,0,-1,"031"," ",[-1,-1,1,1]) arcs=[-1.0 0.0 0.5; // x du point en haut à gauche 1.0 0.0 0.5; // y du point en haut à gauche 0.5 1.0 0.5; // largeur 0.5 0.5 1.0; // hauteur 0.0 0.0 0.0; // angle 1 180*64 360*64 90*64]; // angle 2 xarcs(arcs,[1,2,3])

Voir aussi
Historique
| Version | Description |
| 2025.0.0 | La fonction renvoie le(s) handle(s) créé(s). |
| Report an issue | ||
| << xarc | Arcs - Rectangles | xarrows >> |