xarcs
draw parts of a set of ellipses
Syntax
xarcs(arcs,[style]) hdl = xarcs(...)
Arguments
- arcs
matrix of size (6,n) describing the ellipses.
- style
row vector of size n giving the style to use.
- hdl
This optional output is a vector containing the handles of the created
Arcentities. Usehdlto modify properties of a specific or all entities after they are created. For a list of properties, see arc_properties.
Description
xarcs draws parts of a set of ellipses described by arcs:
arcs=[x y w h a1 a2;x y w h a1 a2;...]' where each ellipse is defined
by the 6 parameters (x,y,w,h,a1,a2) (see xarc).
x, y, w, h parameters are specified in user coordinates.
style(i) gives the color used to draw ellipse number i.
Examples
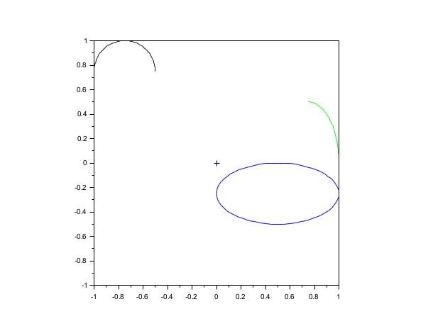
plot2d(0,0,-1,"031"," ",[-1,-1,1,1]) arcs=[-1.0 0.0 0.5; // upper left x 1.0 0.0 0.5; // upper left y 0.5 1.0 0.5; // width 0.5 0.5 1.0; // height 0.0 0.0 0.0; // angle 1 180*64 360*64 90*64]; // angle 2 xarcs(arcs,[1,2,3])

See also
History
| Version | Description |
| 2025.0.0 | Function returns the created handle(s). |
| Report an issue | ||
| << xarc | geometric_shapes | xarrows >> |