remezb
Minimax approximation of magnitude response
Syntax
[an]=remezb(nc,fg,ds,wt)
Arguments
- nc
Number of cosine functions
- fg
Grid of frequency points in [0,.5)
- ds
Desired magnitude on grid
fg- wt
Weighting function on error on grid
fg- an
Cosine filter coefficients
Description
Minimax approximation of a frequency domain
magnitude response. The approximation takes
the form h = sum[a(n)*cos(wn)]
for n=0,1,...,nc. An FIR, linear-phase filter
can be obtained from the output of the function
by using the following commands
hn(1:nc-1)=an(nc:-1:2)/2; hn(nc)=an(1); hn(nc+1:2*nc-1)=an(2:nc)/2;
Examples
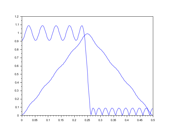
// Choose the number of cosine functions and create a dense grid // in [0,.24) and [.26,.5) nc=21;ngrid=nc*16; fg=.24*(0:ngrid/2-1)/(ngrid/2-1); fg(ngrid/2+1:ngrid)=fg(1:ngrid/2)+.26*ones(1:ngrid/2); // Specify a low pass filter magnitude for the desired response ds(1:ngrid/2)=ones(1:ngrid/2); ds(ngrid/2+1:ngrid)=zeros(1:ngrid/2); // Specify a uniform weighting function wt=ones(fg); // Run remezb an=remezb(nc,fg,ds,wt) // Make a linear phase FIR filter hn(1:nc-1)=an(nc:-1:2)/2; hn(nc)=an(1); hn(nc+1:2*nc-1)=an(2:nc)/2; // Plot the filter's magnitude response plot(.5*(0:255)/256,frmag(hn,256)); // Choose the number of cosine functions and create a dense grid in [0,.5) nc=21; ngrid=nc*16; fg=.5*(0:(ngrid-1))/ngrid; // Specify a triangular shaped magnitude for the desired response ds(1:ngrid/2)=(0:ngrid/2-1)/(ngrid/2-1); ds(ngrid/2+1:ngrid)=ds(ngrid/2:-1:1); // Specify a uniform weighting function wt=ones(fg); // Run remezb an=remezb(nc,fg,ds,wt) // Make a linear phase FIR filter hn(1:nc-1)=an(nc:-1:2)/2; hn(nc)=an(1); hn(nc+1:2*nc-1)=an(2:nc)/2; // Plot the filter's magnitude response plot(.5*(0:255)/256,frmag(hn,256));

See also
- eqfir — minimax approximation of FIR filter
| Report an issue | ||
| << remez | Filtrage | sgolay >> |