Scilab Website | Contribute with GitLab | Scilab Community | ATOMS toolboxes
Scilab Online Help
2026.0.1 - Français


C_struct

C Block structure of a computational function

Description

The C structure of a Scicos block defines all the fields to handle data provided by the simulator such inputs/outputs, parameters, states, ...

That structure of type scicos_block is defined in the file scicos_block4.h included into the standard Scilab distribution, and users must include that header in each computational functions.

This access is a direct approach and most of users should prefer the C macros approach for facilities purpose.

Inputs/outputs

  • block->nin : Integer that gives the number of regular input ports of the block.

    One can't override the index (3*block->nin)-1 when reading sizes of input ports in the array insz and the index block->nin-1 when reading data in the array inptr with a C computational function. The number of regular input ports can also be got by the use of the C macros GetNin(block).

  • block->insz : An array of integers of size (3*block->nin)-1 that respectively gives the first dimensions, the second dimensions and the type of data driven by regular input ports.

    Note that this array of size differs from the array ozsz and oparsz to provide full compatibility with blocks that only use a single dimension.

    Suppose that you have a block with three inputs : the first is an int32 matrix of size [3,2], the second a single complex number (matrix of size [1,1]) and the last a real matrix of size [4,1].

    In thescicos_model of such a block, the inputs will be defined :

    model = scicos_model();
    model.in = [3;1;4];
    model.in2 = [2;1;1];
    model.intyp = [2;1;3];

    and the corresponding block->insz field at C computational function level will be coded as :

    Do the difference here in the type numbers defined at the Scilab level (2,1,3) and the type numbers defined at the C level (84,11,10). The following table gives the correspondence for all Scicos type:

    Scilab Type Scilab Number C Type C Number
    real 1 double 10
    complex 2 double 11
    int32 3 long 84
    int16 4 short 82
    int8 5 char 81
    uint32 6 unsigned long 814
    uint16 7 unsigned short 812
    uint8 8 unsigned char 811
  • block->inptr : An array of pointers of size nin,1 that allow to directly access to the data contained in the regular input matrices.

    Suppose the previous example (block with three inputs : an int32 matrix of size [3,2], a complex scalar and a real matrix of size [4,1]).

    block->inptr contains three pointers, and should be viewed as arrays contained the data for the int32, the real and the complex matrices :

    For i.e., to directly access to the data, the user can use theses instructions :

    #include "scicos_block4.h"
    
    ...
    
    SCSINT32_COP *ptr_i;
    SCSCOMPLEX_COP *ptr_dc;
    SCSREAL_COP *ptr_d;
    int n1,m1;
    SCSINT32_COP cumsum_i=0;
    int i;
    
    void mycomputfunc(scicos_block *block,int flag)
    {
        ...
    
        /*get the ptrs of the first int32 regular input port*/
        ptr_i = (SCSINT32_COP *) block->inptr[0];
        /*get the ptrs of the second complex regular input port*/
        ptr_dc = (SCSCOMPLEX_COP *) block->inptr[1];
        /*get the ptrs of the third real regular input port*/
        ptr_d = (SCSREAL_COP *) block->inptr[2];
    
        ...
    
        /*get the dimension of the first int32 regular input port*/
        n1=block->insz[0];
        m1=block->insz[3];
    
        /*compute the cumsum of the input int32 matrix*/
        for(i=0;i<n1*m1;i++) {
            cumsum_i += ptr_i[i];
        }
        ...
    }

    One can also use the set of C macros : GetInPortPtrs(blk,x), GetRealInPortPtrs(block,x), GetImagInPortPtrs(block,x), Getint8InPortPtrs(block,x), Getint16InPortPtrs(block,x), Getint32InPortPtrs(block,x), Getuint8InPortPtrs(block,x), Getuint16InPortPtrs(block,x), Getuint32InPortPtrs(block,x) to have the appropriate pointer of the data to handle and GetNin(block), GetInPortRows(block,x), GetInPortCols(block,x), GetInPortSize(block,x,y), GetInType(block,x), GetSizeOfIn(block,x) to handle number, dimensions and type of regular input ports. (x is numbered from 1 to nin and y numbered from 1 to 2).

    For the previous example that gives :

    #include "scicos_block4.h"
    
    ...
    
    SCSINT32_COP *ptr_i;
    SCSCOMPLEX_COP *ptr_dc;
    SCSREAL_COP *ptr_d;
    int n1,m1;
    SCSINT32_COP cumsum_i=0;
    int i;
    
    void mycomputfunc(scicos_block *block,int flag)
    {
        ...
    
        /*get the ptrs of the first int32 regular input port*/
        ptr_i = Getint32InPortPtrs(block,1);
        /*get the ptrs of the second complex regular input port*/
        ptr_dc = GetRealInPortPtrs(block,2);
        /*get the ptrs of the third real regular input port*/
        ptr_d = GetRealInPortPtrs(block,3);
    
        ...
    
        /*get the dimension of the first int32 regular input port*/
        n1=GetInPortRows(block,1);
        m1=GetInPortCols(block,1);
    
        ...
    }

    Finally note that the regular input port registers are only accessible for reading.

  • block->nout : Integer that gives the number of regular output ports of the block.

    One can't override the index (3*block->nout)-1 when reading sizes of output ports in the array outsz and the index block->nout-1 when reading data in the array outptrwith a C computational function.

    The number of regular output ports can also be got by the use of the C macros GetNout(block) .

  • block->outsz : An array of integers of size (3*block->nout)-1 that respectively gives the first dimensions, the second dimensions and the type of data driven by regular output ports.

    Note that this array of size differs from the array ozsz and oparsz to provide full compatibility with blocks that only use a single dimension.

    Suppose that you have a block with two outputs : the first is an int32 matrix of size [3,2], the second a single complex number (matrix of size 1,1) and the last a real matrix of size [4,1].

    In thescicos_model of such a block, the outputs will be defined :

    model = scicos_model();
    model.out = [3;1;4];
    model.out2 = [2;1;1];
    model.outtyp = [2;1;3];

    and the corresponding block->outsz field at C computational function level will be coded as :

    Do the difference here in the type numbers defined at the Scilab level (2,1,3) and the type numbers defined at the C level (84,11,10) and please report to the previous table to have the correspondence for all Scicos type.

  • block->outptr : An array of pointers of size [nout,1] that allow to directly access to the data contained in the regular output matrices.

    Suppose the previous example (block with three outputs : an int32 matrix of size [3,2], a complex scalar and a real matrix of size [4,1]).

    block->outptr contains three pointers, and should be viewed as arrays contained the data for the int32, the real and the complex matrices :

    For i.e., to directly access to the data, the user can use theses instructions :

    #include "scicos_block4.h"
    
    SCSINT32_COP *ptr_i;
    SCSCOMPLEX_COP *ptr_dc;
    SCSREAL_COP *ptr_d;
    int n1,m1;
    SCSINT32_COP cumsum_i=0;
    int i;
    
    void mycomputfunc(scicos_block *block,int flag)
    {
        /*get the ptrs of the first int32 regular output port*/
        ptr_i = (SCSINT32_COP *) block->outptr[0];
        /*get the ptrs of the second complex regular output port*/
        ptr_dc = (SCSCOMPLEX_COP *) block->outptr[1];
        /*get the ptrs of the third real regular output port*/
        ptr_d = (SCSREAL_COP *) block->outptr[2];
    
        /*get the dimension of the first int32 regular output port*/
        n1=block->outsz[0];
        m1=block->outsz[3];
    
        /*compute the cumsum of the output int32 matrix*/
        for(i=0;i<n1*m1;i++) {
            cumsum_i += ptr_i[i];
        }
    }

    One can also use the set of C macros : GetOutPortPtrs(block,x), GetRealOutPortPtrs(block,x), GetImagOutPortPtrs(block,x), Getint8OutPortPtrs(block,x), Getint16OutPortPtrs(block,x), Getint32OutPortPtrs(block,x), Getuint8OutPortPtrs(block,x), Getuint16OutPortPtrs(block,x), Getuint32OutPortPtrs(block,x) to have the appropriate pointer of the data to handle and GetNout(block), GetOutPortRows(block,x), GetOutPortCols(block,x), GetOutPortSize(block,x,y), GetOutType(block,x), GetSizeOfOut(block,x)to handle number, dimensions and type of regular output ports. (x is numbered from 1 to nout and y is numbered from 1 to 2).

    For the previous example that gives :

    #include "scicos_block4.h"
    
    SCSINT32_COP *ptr_i;
    SCSCOMPLEX_COP *ptr_dc;
    SCSREAL_COP *ptr_d;
    int n1,m1;
    SCSINT32_COP cumsum_i=0;
    int i;
    
    void mycomputfunc(scicos_block *block,int flag)
    {
        ...
    
        /*get the ptrs of the first int32 regular output port*/
        ptr_i = GetOutPortPtrs(block,1);
        /*get the ptrs of the second complex regular output port*/
        ptr_dc = GetRealOutPortPtrs(block,2);
        /*get the ptrs of the third real regular output port*/
        ptr_d = GetRealOutPortPtrs(block,3);
        ...
    
        /*get the dimension of the first int32 regular output port*/
        n1=GetOutPortRows(block,1);
        m1=GetOutPortCols(block,1);
        ...
    
    }

    Finally note that the regular output port registers must be only written for flag=1.

Events

  • block->nevprt : Integer that gives the event input port number by which the block has been activated. This number is a binary coding. For i.e, if block has two event inputs ports, block->nevptrcan take the value 1 if the block has been called by its first event input port, the value 2 if it has been called by the second event input port and 3 if it is called by the same event on both input port 1 and 2.

    Note that can be -1 if the block is internally called.

    One can also retrieve this number by using the C macros GetNevIn(block)

  • block->nevout : Integer that gives the number of event output ports of the block (also called the length of the output event register).

    One can't override the index block->nevout-1 when setting value of events in the output event register evout.

    The number of event output ports can also be got by the use of the C macro GetNevOut(block).

  • block->evout : Array of double of size [nevout,1] corresponding to the output event register. That register is used to program date of events during the simulation.

    When setting values in that array, you must understand that you give a delay relative to the current time of simulator :

    tevent = tcurrent + Tdelay

    where tevent is the date of the programmed event, tcurrent is the current time in the simulator, and Tdelay the value that must be informed in the output event register.

    For i.e, suppose that you want generate an event with the first event output port, 1ms after each calls of the block, then you'll use :

    #include "scicos_block4.h"
    ...
    void mycomputfunc(scicos_block *block,int flag)
    {
    ...
        if (flag==3) {
            block->evout[0]=0.001;
        }
    ...
    }

    Note that every events generated from output event register will be asynchronous with event coming from event input port (even if you set block->evout[x]=0).

    The event output register must be only written for flag=3.

Arguments

  • block->nrpar : Integer that gives the length of the real parameter register.

    One can't override the index (block->nrpar)-1 when reading value of real parameters in the register rpar.

    The total number of real parameters can also be got by the use of the C macro rpar.

  • block->rpar : Array of double of size [nrpar,1] corresponding to the real parameter register. That register is used to pass real parameters coming from the Scilab/Xcos environment to your block model.

    The C type of that array is (or C scicos type ).

    Suppose that you have defined the following real parameters in the scicos_model of a block :

    model = scicos_model();
    model.rpar   = [%pi;%pi/2;%pi/4];

    you can retrieve the previous data in the C computational function with :

    #include "scicos_block4.h"
    
    ...
    
    double PI;
    double PI_2;
    double PI_4;
    
    ...
    
    void mycomputfunc(scicos_block *block,int flag)
    {
    ...
        /*get the first value of the real param register*/
        PI = block->rpar[0];
        /*get the second value of the real param register*/
        PI_2 = block->rpar[1];
        /*get the third value of the real param register*/
        PI_4 = block->rpar[2];
    ...
    }

    You can also use the C macro GetRparPtrs(block) to get the pointer of the real parameter register. For i.e., if we define the following scicos_model in an interfacing function of a scicos block :

    A = [1.3 ; 4.5 ; 7.9 ; 9.8];
    B = [0.1 ; 0.98];
    model = scicos_model();
    
    model.rpar   = [A;B]

    in the corresponding C computational function of that block, we'll use :

    #include "scicos_block4.h"
    
    ...
    
    double *rpar;
    double *A;
    double *B;
    
    ...
    
    void mycomputfunc(scicos_block *block,int flag)
    {
    ...
        /*get ptrs of the real param register*/
        rpar = GetRparPtrs(block);
        /*get the A ptrs array*/
        A = rpar;
        /*get the B ptrs array*/
        B = &amp;rpar[4];
        /*or B = rpar + 4;*/
    ...
    }

    Note that real parameters register is only accessible for reading.

  • block->nipar : Integer that gives the length of the integer parameter register.

    One can't override the index (block->nipar)-1 when reading value of integer parameters in the register ipar.

    The total number of integer parameters can also be got by the use of the C macro GetNipar(block).

  • block->ipar : Array of int of size nipar,1 corresponding to the integer parameter register. That register is used to pass integer parameters coming from the Scilab/Xcos environment to your block model.

    The C type of that array is int* (or C scicos type SCSINT_COP *).

    Suppose that you have defined the following integer parameters in thescicos_model of a block :

    model = scicos_model();
    model.ipar = [(1:3)';5]

    you can retrieve the previous data in the C computational function with :

    #include "scicos_block4.h"
    
    ...
    
    int one;
    int two;
    int three;
    int five;
    
    ...
    
    void mycomputfunc(scicos_block *block,int flag)
    {
    ...
        /*get the first value of the integer param register*/
        one = block->ipar[0];
        /*get the second value of the integer param register*/
        two = block->ipar[1];
        /*get the third value of the integer param register*/
        three = block->ipar[2];
        /*get the fourth value of the integer param register*/
        five = block->ipar[3];
    ...
    }

    You can also use the C macro GetIparPtrs(block) to get the pointer of the integer parameter register.

    Most of time in the scicos C block libraries, the integer register is used to parametrize the length of real parameters. For i.e. if you define the following scicos_model in a block :

    // set a random size for the first real parameters
    A_sz = int(rand(10)*10);
    // set a random size for the second real parameters
    B_sz = int(rand(10)*10);
    // set the first real parameters
    A = rand(A_sz,1,``uniform'');
    // set the second real parameters
    B = rand(B_sz,1,``normal'');
    
    model = scicos_model();
    // set ipar
    model.ipar = [A_sz;B_sz]
    // set rpar (length of A_sz+B_sz)
    model.rpar = [A;B]

    the array of real parameters (parametrized by ipar) can be retrieved in the corresponding C computational function with :

    #include "scicos_block4.h"
    
    ...
    int A_sz;
    int B_sz;
    double *rpar;
    double *A;
    double *B;
    double cumsum;
    int i;
    ...
    
    void mycomputfunc(scicos_block *block,int flag)
    {
    ...
        /*get ptrs of the real param register*/
        rpar = GetRparPtrs(block);
        /*get size of the first real param register*/
        A_sz = block->ipar[0];
        /*get size of the second real param register*/
        B_sz = block->ipar[1];
        /*get the A ptrs array*/
        A = rpar;
        /*get the B ptrs array*/
        B = &amp;rpar[A_sz];
    
        /*compute the cumsum of the first real parameter array*/
        cumsum = 0;
        for(i=0;i<A_sz;i++) {
            cumsum += A[i];
        }
    
        /*compute the cumsum of the second real parameter array*/
        cumsum = 0;
        for(i=0;i<B_sz;i++) {
            cumsum += B[i];
        }
    ...
    }

    Note that integer parameters register is only accessible for reading.

  • block->nopar : Integer that gives the number of the object parameters.

    One can't override the index block->nopar-1 when accessing data in the arrays oparsz, opartypand oparptr in a C computational function.

    This value is also accessible via the C macro GetNopar(block).

  • block->oparsz : An array of integer of size [nopar,2] that contains the dimensions of matrices of object parameters.

    The first column is for the first dimension and the second for the second dimension. For i.e. if we want the dimensions of the last object parameters, we'll use the instructions :

    #include "scicos_block4.h"
    
    int nopar;
    int n,m;
    
    void mycomputfunc(scicos_block *block,int flag)
    {
    ...
        /*get the number of object parameter*/
        nopar=block>nopar;
    
        ...
    
        /*get number of row of the last object parameter*/
        n=block>oparsz[nopar-1];
        /*get number of column of the last object parameter*/
        m=block>oparsz[2*nopar-1];
    ...
    }

    The dimensions of object parameters can be get with the following C macros GetOparSize(block,x,1) to get the first dimension of opar and GetOparSize(block,x,2)to get the second dimension with x an integer that gives the index of the object parameter, numbered from 1 to nopar.

  • block->opartyp : An array of integer of size [nopar,1] that contains the type of matrices of object parameters.

    The following table gives the correspondence for Scicos/Xcos type expressed in Scilab number, in C number and also corresponding C pointers and C macros used for oparptr:

    ScilabC
    TypeNumberNumberTypeMacros
    Real110doubleSCSREAL_OP
    complex211doubleSCSCOMPLEX_COP
    int32384longSCSINT32_OP
    int16482shortSCSINT16_OP
    int8581charSCSINT8_OP
    uint326814unsigned longSCSUINT32_OP
    uint167812unsigned shortSCSUINT16_OP
    uint88811unsigned charSCSUINT8_OP
    all other data-1doubleSCSUNKNOWN_COP

    The type of object parameter can also be got by the use of the C macro GetOparType(block,x). For i.e, if we want the C number type of the first object parameter, we'll use the following C instructions:

    #include "scicos_block4.h"
    
    ...
    
    int opartyp_1;
    ...
    
    void mycomputfunc(scicos_block *block,int flag)
    {
    ...
        /*get the number type of the first object parameter*/
        opartyp_1 = GetOparType(block,1);
    ...
    }

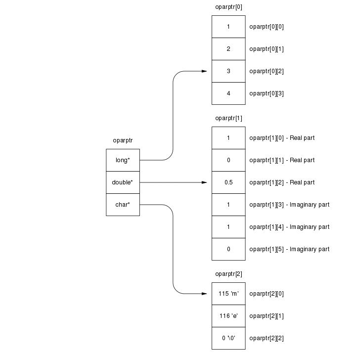
  • block->oparptr : An array of pointers of size [nopar,1] that allow to a direct access to the data contained in the object parameter.

    Suppose that you have defined in the editor a block with the followingopar field inscicos_model :

    model = scicos_model();
    model.opar=list( ..
        int32([1,2;3,4]), ..
        [1+%i %i 0.5], ..
        int8([ascii("me") 0]) ..
    );

    Then we have three object parameters, one is an 32-bit integer matrix with two rows and two columns, the second is a vector of complex numbers that can be understood as a matrix of size [1,3] and the third is a string encoded as a standard C one (ASCII ended with a '\0').

    At the C computational function level, the instructions block->oparsz[0], block->oparsz[1], block->oparsz[2], block->oparsz[3], block->oparsz[4], block->oparsz[5] will respectively return the values 2, 1, 1, 2, 3, 3 and the instructions block->opartyp[0], block->opartyp[1], block->opartyp[2] the values 11, 84, 81.

    block->oparptr will contain then three pointers, and should be viewed as arrays contained data of object parameter as shown in the following figure :

    For i.e., to directly access to the data, the user can use theses instructions :

    #include "scicos_block4.h"
    
    ...
    SCSINT32_COP *ptr_i;
    SCSINT32_COP cumsum_i;
    SCSCOMPLEX_COP *ptr_d;
    char* str;
    SCSREAL_COP cumsum_d;
    ...
    
    void mycomputfunc(scicos_block *block,int flag)
    {
    ...
        /*get the ptrs of an int32 object parameter*/
        ptr_i = (SCSINT32_COP *) block->oparptr[0];
        /*get the ptrs of a double object parameter*/
        ptr_d = (SCSCOMPLEX_COP *) block->oparptr[1];
        /*get the string*/
        str = (char*) block->oparptr[2];
        ...
        /*compute the cumsum of the int32 matrix*/
        cumsum_i = ptr_i[0]+ptr_i[1]+ptr_i[2]+ptr_i[3]; ...
        /*compute the cumsum of the real part of the complex matrix*/
        cumsum_d = ptr_d[0]+ptr_d[1]+ptr_d[2];
        fprintf(stderr, str);
    ...
    }

    One can also use the set of C macros : GetRealOparPtrs(block,x), GetImagOparPtrs(block,x), Getint8OparPtrs(block,x), Getint16OparPtrs(block,x), Getint32OparPtrs(block,x), Getuint8OparPtrs(block,x), Getuint16OparPtrs(block,x), Getuint32OparPtrs(block,x) to have the appropriate pointer of the data to handle (x is numbered from 1 to nopar).

    For the previous example that gives :

    #include "scicos_block4.h"
    
    ...
    SCSINT32_COP *ptr_i;
    SCSREAL_COP *ptr_dr;
    SCSREAL_COP *ptr_di;
    char* str;
    ...
    
    void mycomputfunc(scicos_block *block,int flag)
    {
    ...
        /*get the ptrs of an int32 object parameter*/
        ptr_i = Getint32OparPtrs(block,1);
        /*get the ptrs of a double object parameter*/
        ptr_dr = GetRealOparPtrs(block,2);
        ptr_di = GetImagOparPtrs(block,2);
        /*get the string*/
        str = Getint8OparPtrs(block,3);
    ...
    }

    Note that object parameters register is only accessible for reading.

States and work

  • block->nx : Integer that gives the length of the continuous state register.

    One can't override the index block->nx-1 when reading or writing data in the array , or with a C computational function.

  • block->x : Array of double of size [nx,1] corresponding to the continuous state register.

    That gives the result of the computation of the state derivative.

    A value of a continuous state is readable (for i.e the first state) with the C instructions :

    #include "scicos_block4.h"
    
    ...
    double x_1;
    ...
    
    void mycomputfunc(scicos_block *block,int flag)
    {
    ...
        x_1=block->x[0];
    ...
    }

    Note that on flag=4, user can write some initial conditions in that register.

    The pointer of that array can also be retrieve via the C macro GetState(block).

  • block->xd : Array of double of size [nx,1] corresponding to the derivative of the continuous state register.

    When systems are explicitly given in terms of Ordinary Differential Equations (ODE), it can be explicitly expressed or implicitly used in the residual vector res when systems are expressed in terms of Differential Algebraic Equations (DAE).

    Both systems must be programmed with flag=0.

    For i.e the Lorenz attractor written as an ODE system with three state variables, of the form :

    $$
                    \dot{x} = f(x,t)
                    $$

    will be defined :

    #include "scicos_block4.h"
    
    ...
    /* define parameters */
    double a = 10;
    double b = 28;
    double c = 8/3;
    ...
    
    void mycomputfunc(scicos_block *block,int flag)
    {
    ...
        double *x = block->x;
        double *xd = block->xd;
    
        if (flag == 0) {
            xd[0] = a*(x[1]-x[0]);
            xd[1] = x[1]*(b-x[2])-x[1];
            xd[2] = x[0]*x[1]-c*x[2];
        }
    ...
    }
  • block->res : Array of double of size [nx,1] corresponding to Differential Algebraic Equation (DAE) residual.

    It is used to write the vector of systems that have the following form :

    $$
                    f(x, \dot{x}, t) = 0
                    $$

    For i.e the Lorenz attractor written as a DAE system with three state variables, will be defined :

    #include "scicos_block4.h"
    
    ...
    /* define parameters */
    double a = 10;
    double b = 28;
    double c = 8/3;
    ...
    
    void mycomputfunc(scicos_block *block,int flag)
    {
    ...
        double *x = block->x;
        double *xd = block->xd;
        double *res = block->res;
    
        if (flag == 0) {
            res[0] = - xd[0] + (a*(x[1]-x[0]));
            res[1] = - xd[1] + (x[0]*(b-x[2])-x[1]);
            res[2] = - xd[2] + (x[0]*x[1]-c*x[2]);
        }
    ...
    }
  • block->nz : Integer that gives the length of the discrete state register.

    One can't override the index block->nz-1 when reading data in the array z with a C computational function.

    This value is also accessible via the C macros GetNdstate(block).

  • block->z : Array of double of size [nz,1] corresponding to the discrete state register.

    A value of a discrete state is directly readable (for i.e the second state) with the C instructions :

    #include "scicos_block4.h"
    
    ...
    double z_2;
    ...
    
    void mycomputfunc(scicos_block *block,int flag)
    {
    ...
        z_2=block->z[1];
    ...
    }

    Note that the state register should be only written for flag=4 and flag=2

    The pointer of that array can also be retrieve via the C macro GetDstate(block).

  • block->noz : Integer that gives the number of the discrete object states.

    One can't override the index block->noz-1 when accessing data in the arrays ozsz, oztyp and ozptr in a C computational function.

    This value is also accessible via the C macro GetNoz(block).

  • block->ozsz : An array of integer of size [noz,2] that contains the dimensions of matrices of discrete object states.

    The first column is for the first dimension and the second for the second dimension. For i.e. if we want the dimensions of the last object state, we'll use the instructions :

    #include "scicos_block4.h"
    
    ...
    int noz;
    int n,m;
    ...
    
    void mycomputfunc(scicos_block *block,int flag)
    {
    ...
        /*get the number of object state*/
        noz=block>noz;
        /*get number of row of the last object state*/
        n=block>ozsz[noz-1];
        /*get number of column of the last object state*/
        m=block>ozsz[2*noz-1];
    ...
    }

    The dimensions of object discrete states can be get with the following C macro : GetOzSize(block,x,1) for the first dimension and GetOzSize(block,x,2) for the second dimension with x an integer that gives the index of the discrete object state, numbered from 1 to noz.

  • block->oztyp : An array of integer of size [noz,1] that contains the type of matrices of discrete object states.

    The following table gives the correspondence table for scicos type expressed in Scilab number, in C number and also corresponding C pointers and C macros used for ozptr:

    ScilabC
    TypeNumberNumberTypeMacros
    Real110doubleSCSREAL_OP
    complex211doubleSCSCOMPLEX_COP
    int32384longSCSINT32_OP
    int16482shortSCSINT16_OP
    int8581charSCSINT8_OP
    uint326814unsigned longSCSUINT32_OP
    uint167812unsigned shortSCSUINT16_OP
    uint88811unsigned charSCSUINT8_OP
    all other data-1doubleSCSUNKNOWN_COP

    The type of discrete object state can also be got by the use of the C macro GetOzType(block,x). For i.e, if we want the C number type of the first discrete object state, we'll use the following C instructions:

    #include "scicos_block4.h"
    
    ...
    int oztyp_1;
    ...
    
    void mycomputfunc(scicos_block *block,int flag)
    {
    ...
        /*get the number type of the first object state*/
        oztyp_1 = GetOzType(block,1);
    ...
    }
  • block->ozptr : An array of pointers of size [noz,1] that allow to a direct access to the data contained in the discrete object state.

    Suppose that you have defined in the editor a block with the followingodstate field in scicos_model :

    model = scicos_model();
    model.odstate=list(int32([1,2;3,4]),[1+%i %i 0.5]);

    Then we have two discrete object states, one is an 32-bit integer matrix with two rows and two columns and the second is a vector of complex numbers that can be understood as a matrix of size [1,3].

    At the C computational function level, the instructions block->ozsz[0], block->ozsz[1], block->ozsz[2] and block->ozsz[3] will respectively return the values 2,1,2,3 and the instructions block->oztyp[0], block->oztyp[1] the values 11 and 84.

    block->ozptr will then contain two pointers, and should be viewed as arrays contained data of discrete object state as shown in the following figure :

    For i.e., to directly access to the data, the user can use theses instructions :

    #include "scicos_block4.h"
    
    ...
    SCSINT32_COP *ptr_i;
    SCSINT32_COP cumsum_i;
    SCSCOMPLEX_COP *ptr_d;
    SCSREAL_COP cumsum_d;
    ...
    
    void mycomputfunc(scicos_block *block,int flag)
    {
    ...
        /*get the ptrs of an int32 discrete object state*/
        ptr_i = (SCSINT32_COP *) block->ozptr[0];
        /*get the ptrs of a double discrete object state*/
        ptr_d = (SCSCOMPLEX_COP *) block->ozptr[1];
    
        /*compute the cumsum of the int32 matrix*/
        cumsum_i = ptr_i[0]+ptr_i[1]+ptr_i[2]+ptr_i[3];
    
        /*compute the cumsum of the real part of the complex matrix*/
        cumsum_d = ptr_d[0]+ptr_d[1]+ptr_d[2];
    ...
    }

    One can also use the set of C macros : GetRealOzPtrs(block,x), GetImagOzPtrs(block,x), Getint8OzPtrs(block,x), Getint16OzPtrs(block,x), Getint32OzPtrs(block,x), Getuint8OzPtrs(block,x), Getuint16OzPtrs(block,x), Getuint32OzPtrs(block,x) to have the appropriate pointer of the data to handle (x is numbered from 1 to noz).

    For the previous example that gives :

    #include "scicos_block4.h"
    
    ...
    SCSINT32_COP *ptr_i;
    SCSREAL_COP *ptr_dr;
    SCSREAL_COP *ptr_di;
    ...
    
    void mycomputfunc(scicos_block *block,int flag)
    {
    ...
       /*get the ptrs of an int32 discrete object state*/
       ptr_i = Getint32OzPtrs(block,1);
       /*get the ptrs of a double discrete object state*/
       ptr_dr = GetRealOzPtrs(block,2);
       ptr_di = GetImagOzPtrs(block,2);
    ...
    }

    Finally note that the discrete objects state should be only written for flag=4 and flag=2.

  • block->work : A free pointer to set a working array for the block.

    The work pointer must be firstly allocated when flag=4 and finally be free in the flag=5.

    Then a basic life cyle of that pointer in a C computational function should be :

    #include "scicos_block4.h"
    
    ...
    void** work=block->work;
    ...
    
    void mycomputfunc(scicos_block *block,int flag)
    {
    ...
        switch(flag) {
            case 4: /*initialization*/
                /*allocation of work*/
                if (*work=scicos_malloc(sizeof(double))==NULL) {
                    set_block_error(-16);
                    return;
                }
                break;
    
            case 5: /*finish*/
                scicos_free(*work);
                break;
    
            /*other flag treatment*/
            ...
        }
    
    ...
    }

    Note that if a block use a work pointer, it will be called with flag=2> even if the block do not use discrete states.

    The pointer of that array can also be retrieve via the C macro GetWorkPtrs(block).

Zero crossing surfaces and modes

  • block->ng : Integer that gives the number of zero crossing surface of the block.

    One can't override the index (block->ng)-1 when reading/writing data in the array g with a C computational function.

    The number of zero crossing surface can also be got by the use of the C macro GetNg(block).

  • block->g : Array of double of size [ng,1] corresponding to the zero crossing surface register.

    That register is used to detect zero crossing of state variable during time domain integration.

    Note that it is accessible for writing for flag=9.

    The pointer of that array can also be retrieve via the C macro GetGPtrs(block).

  • block->nmode : Integer that gives the number of mode of the block.

    One can't override the index (block->mode)-1 when reading/writing data in the array with a C computational function.

    The number of mode can also be got by the use of the C macro GetNmode(block).

  • block->mode : Array of integer of size [nmode,1] corresponding to the mode register.

    That register is used to set the mode of state variable during time domain integration.

    It is typically accessible for writing for flag=9.

    The pointer of that array can also be retrieve via the C macro GetModePtrs(block).

Miscellaneous

  • block->type : Integer that gives the type of the computational function. For C blocks, this number is equal to 4.

  • block->label : Strings array that allows to retrieve the label of the block.

  • block->uid : Strings array that allows to retrieve the uid of the block.

Report an issue
<< C_macros C Computational Functions C_utils >>

Copyright (c) 2022-2026 (Dassault Systèmes S.E.)
Copyright (c) 2017-2022 (ESI Group)
Copyright (c) 2011-2017 (Scilab Enterprises)
Copyright (c) 1989-2012 (INRIA)
Copyright (c) 1989-2007 (ENPC)
with contributors
Last updated:
Wed Feb 04 15:59:04 CET 2026