Scilab Website | Contribute with GitLab | Scilab Community | ATOMS toolboxes
Scilab Online Help
2026.0.1 - English


Options (ODE and DAE solvers)

Changing the default behavior of solver

Syntax

... = arkode( ... , options)
... = cvode( ... , options)
... = ida( ... , options)

Common options

The default behavior of the solver can be tuned by specifying a sequence of named parameter values. These parameters are the following:

options

A struct with options field names and corresponding values. Specifying the options with a struct allows to use the same options set in different solver calls. Values are overriden by separately setting individual options.

OPT = struct();
OPT.rtol = 1e-6;
OPT.atol = 1e-8;
[t,y] = cvode(%SUN_vdp1,[0 1],[0 2], options = OPT);
method

The solver method given as a string. cvode accepts "ADAMS" or "BDF", ida accepts only "BDF" and the table of arkode methods is given in a dedicated section.

linearSolver, linSolMaxIters, precType, precBand

These options allow to specify the linear solver. Please see the dedicated linear solvers page.

nonLinSol, nonLinSolMaxIters, nonLinSolAccel

nonLinSol precises the method to use in non-linear iterations when using an implicit solver method, "Newton" (the default) or "fixedPoint". The maximum number of non-linear iterations is given by nonLinSolMaxIters and nonLinSolAccel gives the number of acceleration Anderson vectors in fixed point iterations.

t0

When the time span given to the solver is a scalar, it is considered as the final time and the initial time is undetermined. The t0 option allows to specify the initial time in that case.

rhs, res

These options allow to change the right hand side function (when using cvode or arkode) or the residual function (when using ida) when extending a solution.

y0, yp0

These options allow to change the initial condition of the solution (and its derivative when using ida) when extending a solution.

rtol

The scalar relative tolerance to control the local error estimator (default value is 1e-4).

atol

The absolute tolerance controlling the local error. It can be a scalar or an array of the same dimension as the differential equation state (default value is 1e-6). Note that unlike rtol, atol should take into account the scale of the solution components.

ratol

The absolute tolerance controlling the residual in nonlinear iterations. Can be a scalar or an array of the same dimension as the differential equation state.

maxOrder

Allows to bound the maximum order of the method. The default maximum order of the method is 5 for the BDF method and 12 for the ADAMS method and any lower value can be chosen. This option is not available when using arkode.

h0

Proposed initial step. By default the solver computes the initial step by estimating second derivatives.

hMin

Minimum value of solver time steps. Can make convergence fail if chosen too large.

hMax

Maximum value of solver time steps. Use it with care and only if the solver misses an event (for example a discontinuity) because of a large step. If you need a finer discretization of time span don't use an interval as time span but a vector like t0:h:tf or use the refine options.

maxSteps

Maximum solver internal steps between user steps. You may have to increase the default value (500) when the integration interval is large and a small number of user time steps have been specified in tspan.

refine

The number of complimentary time points added between two successive solver time points by using the current interpolation method (depending on the solver). This option is active when using an interval [t0, tf] as time span. Example:

function acc=bounce(t, y, g)
    acc = [y(2); -g]
endfunction
function [out, term, dir]=bounce_ev(t, y)
    out = y(1);
    term = 1;
    dir = -1;
endfunction
[t,y] = cvode(list(bounce,9.81), [0 10], [1;0], events=bounce_ev);
[tr,yr] = cvode(list(bounce,9.81), [0 10], [1;0], events=bounce_ev,refine=4);
plot(tr,yr(1,:),'-o',t,y(1,:),'or')
legend("refined","original");

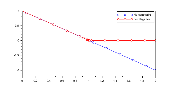
negative, nonPositive, nonNegative, positive,

A vector with the indices of the solution to constrain. When a component of the theoretical solution has a constant sign then any of the following four constraints can be imposed: yi<0, yi<=0, y>=0, yi>0. Solver steps are eventually reduced to verify the constraint but repeated failures may indicate that the step tolerance has to be changed (see rtol and atol options). See the following classical problem, where reducing the maximum step is not enough to catch the "knee":

tspan = [0 2]; y0 = 1;
deff("yd=odefcn(t,y)","yd=((1-t)*y - y^2)/1e-6");
[t1,y1] = cvode(odefcn, tspan, y0, method="BDF", hMax = 0.2);
[t2,y2] = cvode(odefcn, tspan, y0, method="BDF", hMax = 0.2, nonNegative=1);
plot(t1,y1,"-o",t2,y2,"-or");
legend("No constraint","nonNegative");

jacobian, jacBand, jacPattern, jacNonZeros

These options allow to specify a user-supplied Jacobian or its approximation when an implicit method is used. Please see the dedicated Jacobian page.

events, nbEvents, evDir, evTerm

The solver can record the values of (t,y) when a component of a given function g(t,y) vanishes. A detailed explanation and examples are given in the dedicated Events page.

callback

The solver can call a user function after each successfull internal or user prescribed step. See the dedicated Callback page for explanations and use cases.

nbThreads

A positive integer. This option is available when Scilab has been compiled with OpemMP support (https://www.openmp.org). It allows the use of multiple cores of the processor during calculations involving vectors in the solver algorithm. However, testing has shown that vectors should be of length at least 100000 before the overhead associated with creating and using the threads is made up by the parallelism in the vector calculations. Moreover, in order to fully take advantage of this option, C or C++ entrypoints should also be used.

cvode and ida options

cvode and ida accept the following specific options related to pure quadrature states and sensitivity computation:

quadRhs, yQ0

See the specific pure quarature help page.

sensPar, sensParIndex, sensRhs, sensRes, sensErrCon, sensCorrStep, typicalPar, yS0, ypS0

These options allow to trigger and parametrize sensitivity computation. Please see the dedicated ODE Sensitivity and DAE Sensitivity help pages.

cvode options

cvode accept the following specific options:

projection, projectError

See the projection section of the cvode help page.

ida options

ida accepts options that only make sense for differential-algebraic implicit equations:

calcIC

A string specifying the type of initial condition to compute if y0,yp0 vectors do not verify the equation F(t0,y0,yp0)=0. This string can be "yp0y0", in this case yp0 and the algebraic (non-differential) states of y0 are computed, knowing the differential states. The algebraic states are specified with the yIsAlgebraic option. It can also be "y0" and in that case y0 is computed knowing yp0. The provided y0,yp0 vectors in the ida call are used as inital guesses.

yIsAlgebraic

A vector of integer indices of algebraic states.

supressAlg

A boolean. If suppressAlg = %T, then the algebraic variables are excluded from the local error test. See the dedicated section in the ida help page.

function res=weissinger(t, y, yp)
    res=t*y^2 * yp^3 - y^3 * yp^2 + t*(t^2 + 1)*yp - t^2 * y;
end
t0=1;
y0=sqrt(3/2);
yp0=0;
[t,y]=ida(weissinger,[1 10],y0,yp0,calcIc="y0yp0");

arkode options

arkode accepts the following specific options:

stiffRhs

A function, a string or a list, the stiff right hand side of the differential equation when implicit/explicit integration is to be performed. See the paragraph about implicit/explicit solver splitting in the arkode help page.

ERKButcherTab, DIRKButcherTab

A matrix of size (s+2,s+1) or (s+1,s+1) where s is the number of stages of the method. See the paragraph about custom tableaux in the arkode help page.

fixedStep

A positive number giving the fixed step value when adaptive stepping is to be disabled. Be warned that with a fixed step no error control occurs hence the computed solution may be very inaccurate.

mass

A Scilab function, a list, a string or a matrix (dense or sparse).

When passed as a constant matrix or as the output of a Scilab function, the mass matrix can be a dense, sparse or band matrix. In the latter case the massBand option must be set and the matrix must be dense and have mu+ml+1 rows and n columns, where n is the state dimension (packed column-major banded format).

See the Mass section on the arkode help page for more information and examples.

massBand

A vector of two positive integers [mu,ml] giving respectively the upper and lower half bandwidth of the mass matrix.

massNonZeros

An integer, the number of non-zeros terms when the Mass matrix is sparse and given as the output of a SUNDIALS DLL entrypoint.

interpolation

The interpolation method used to compute the solution between solver steps when dense output is required. "Hermite" (the default) and "Lagrange" interpolation methods can be chosen when using arkode. The Lagrange method is recommended when the ode is stiff and the rhs has a large Lipschitz constant.

degree

The degree of the polynomial used by arkode for dense output. Defaults to 3 for both Hermite (maximum is 5) and Lagrange methods (maximum is 3).

See also

  • arkode — SUNDIALS ordinary differential equation additive Runge-Kutta solver
  • cvode — SUNDIALS ordinary differential equation solver
  • ida — SUNDIALS differential-algebraic equation solver
  • User functions — Coding user functions used by SUNDIALS solvers
Report an issue
<< SUNDIALS Linear Solvers Options, features and user functions Pure quadrature >>

Copyright (c) 2022-2026 (Dassault Systèmes S.E.)
Copyright (c) 2017-2022 (ESI Group)
Copyright (c) 2011-2017 (Scilab Enterprises)
Copyright (c) 1989-2012 (INRIA)
Copyright (c) 1989-2007 (ENPC)
with contributors
Last updated:
Wed Feb 04 15:57:01 CET 2026