Scilab Website | Contribute with GitLab | Scilab Community | ATOMS toolboxes
Scilab Online Help
2026.0.1 - English


INIMPL_f

Implicit Input port

Block Screenshot

Description

This block represent an implicit input port. It must only be used inside a Xcos Super Block and be connected to an implicit input in the subsystem.

This block is a signal link from outside of a system into a sub-system. In a Super Block, the implicit's input ports must be numbered from 1 to the total number of implicit's input ports. You can set it with the Port number parameter.

Parameters

  • Port number

    Specify the port number of the input port.

    Properties : Type 'vec' of size 1.

Default properties

  • always active: no

  • direct-feedthrough: no

  • zero-crossing: no

  • mode: no

  • regular outputs:

    - port 1 : size [-1,1] / type 1

  • number/sizes of activation inputs: 0

  • number/sizes of activation outputs: 0

  • continuous-time state: no

  • discrete-time state: no

  • object discrete-time state: no

  • name of computational function: inimpl

Example

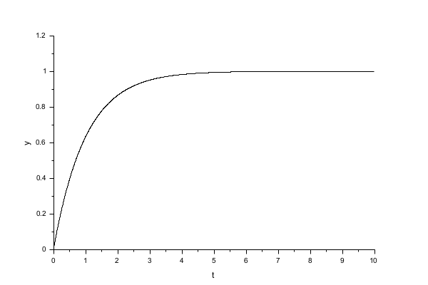
The following example shows the use of the INIMPL_f block. The Super block contains a simple electrical circuit with two inputs, one on the resistor and the other for the ground. These inputs are connected to the external environment of the bloc via two INIMPL_f blocks numbered 1 and 2. The Super block output is connected via a OUTIMPL_f block.

The following figure shows the output of the bloc :

Interfacing function

  • SCI/modules/scicos_blocks/macros/Sources/INIMPL_f.sci

See also

Report an issue
<< CLKOUTV_f Port & Subsystem palette IN_f >>

Copyright (c) 2022-2026 (Dassault Systèmes S.E.)
Copyright (c) 2017-2022 (ESI Group)
Copyright (c) 2011-2017 (Scilab Enterprises)
Copyright (c) 1989-2012 (INRIA)
Copyright (c) 1989-2007 (ENPC)
with contributors
Last updated:
Wed Feb 04 15:57:11 CET 2026